当前位置:雨林木风下载站 > 手机游戏教程 > 详细页面

不思议迷宫隐藏冈布奥取得攻略总结 不思议迷宫冈布奥大全

不思议迷宫隐藏冈布奥取得攻略总结 不思议迷宫冈布奥大全

更新时间:2022-02-15 文章作者:未知 信息来源:网络 阅读次数:

随着智能手机的迅速普及,与3G网络的快速发展,移动互联网的相关业务,已逐渐成为国内各厂商关注的焦点,中国手机游戏市场目前仍然以单机版游戏为主,网游版产品所占比重较低。从整体行业来看,中国手机游戏行业处于快速发展期,近两年来,在电信运营商和手机游戏开发商的联合推动下,中国的手机游戏行业,取得了较快的发展。

  不思议迷宫隐藏冈布奥获取攻略:

  绿茶小编LVKE温馨提示:按Ctrl+F,输入冈布奥名称,搜索你想查找的内容哦!

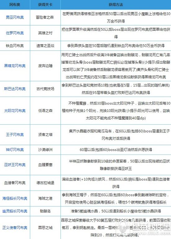
  关卡获得:

不思议迷宫隐藏冈布奥获取攻略汇总 不思议迷宫冈布奥大全

  特殊获得:

不思议迷宫隐藏冈布奥获取攻略汇总 不思议迷宫冈布奥大全

  积分返还:

不思议迷宫隐藏冈布奥获取攻略汇总 不思议迷宫冈布奥大全

  大家也可以扫描下方二维码关注绿茶官方微信绿茶手游网(微信号:m33lccom),游戏第一手资料,还有更多游戏精彩内容,福利统统打包送给你哦!

不思议迷宫隐藏冈布奥获取攻略汇总 不思议迷宫冈布奥大全

  不思议迷宫隐藏冈布奥获取攻略汇总就为大家介绍到这里了,更多不思议迷宫精彩内容,不要错过绿茶软件园哦!


随着手机游戏爆发,手机游戏运营迅速增长。未来的手机游戏平台因为ATI和nVIDIA两大PC显示芯片厂商专业级水准的加入而更为热闹。

温馨提示:喜欢本站的话,请收藏一下本站!

本类教程下载

系统下载排行