当前位置:雨林木风下载站 > 电脑学习教程 > 详细页面

blender默认动画只模拟250帧如何处理

blender默认动画只模拟250帧如何处理

更新时间:2025-11-30 文章作者:未知 信息来源:网络 阅读次数:

本站电脑知识提供电脑入门知识,计算机基础知识,计算机网络应用基础知识,电脑配置知识,电脑故障排除和电脑常识大全,帮助您更好的学习电脑!不为别的,只因有共同的爱好,为中国互联网发展出一分力!1、打开b...
本站电脑知识提供电脑入门知识,计算机基础知识,计算机网络应用基础知识,电脑配置知识,电脑故障排除和电脑常识大全,帮助您更好的学习电脑!不为别的,只因有共同的爱好,为中国互联网发展出一分力!

  1、打开blender,默认的物体动画模拟只有250帧。

blender默认动画只模拟250帧怎么解决 三联

  2、通常我们可以直接修改底部“结束”的数值,增加帧数量。

blender默认动画只模拟250帧怎么解决

  3、渲染导出动画的时候记得把“渲染”中的帧范围“结束帧数”设置为对应数值。

blender默认动画只模拟250帧怎么解决

  4、但是如果我们制作物理“刚体动画”,发现无论结束的数值调节多大,都只渲染250帧。

blender默认动画只模拟250帧怎么解决

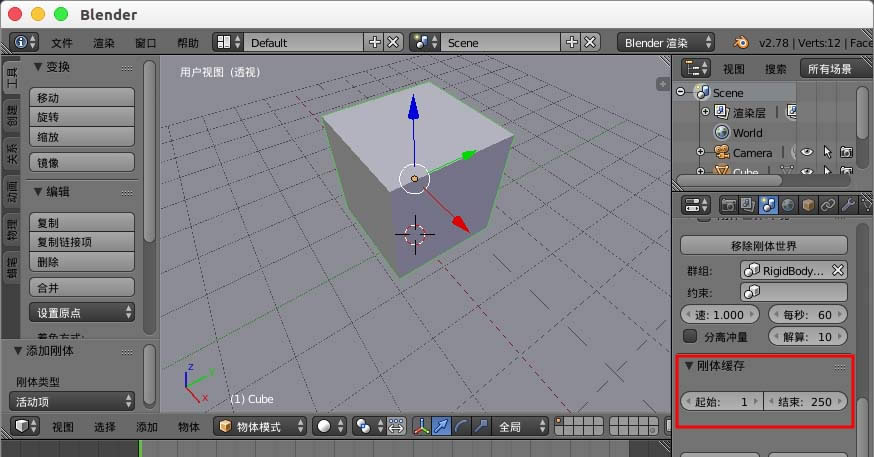
  5、这时候我们可以切换到“场景”属性窗口。

blender默认动画只模拟250帧怎么解决

  6、找到里面的“刚体缓存”,默认结束是250。

blender默认动画只模拟250帧怎么解决

  7、我们把“结束”设置为我们需要的数值,这样就可以改变只有250帧的模拟动画了。

blender默认动画只模拟250帧怎么解决

学习教程快速掌握从入门到精通的电脑知识

温馨提示:喜欢本站的话,请收藏一下本站!

本类教程下载

系统下载排行