当前位置:雨林木风下载站 > 电脑学习教程 > 详细页面

Blender如何合并顶点

Blender如何合并顶点

更新时间:2025-11-30 文章作者:未知 信息来源:网络 阅读次数:

本站电脑知识提供电脑入门知识,计算机基础知识,计算机网络应用基础知识,电脑配置知识,电脑故障排除和电脑常识大全,帮助您更好的学习电脑!不为别的,只因有共同的爱好,为中国互联网发展出一分力!blend...
本站电脑知识提供电脑入门知识,计算机基础知识,计算机网络应用基础知识,电脑配置知识,电脑故障排除和电脑常识大全,帮助您更好的学习电脑!不为别的,只因有共同的爱好,为中国互联网发展出一分力!

  blender编辑模型的时候,有时候会用到把所有定点合并到一起的情况,也许我们可以删除后再进行缝合,效果如下图,但是这样真的很麻烦,其实我们可以直接使用blender合并顶点的功能。
 

Blender怎么合并顶点 三联
 

  1、打开blender创建一个立方体。
 

Blender怎么合并顶点
 

  2、进入编辑模式,选择顶部的四个点顶点。
 

Blender怎么合并顶点
 

  3、然后我们“Alt+M”,就会调出合并的菜单。
 

Blender怎么合并顶点
 

  4、我们选择“到中心”。
 

Blender怎么合并顶点
 

  5、这样一个正金字塔形的锥体就做出来了。
 

Blender怎么合并顶点
 

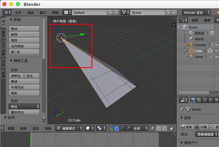
  6、光标选择场景中的任意一个位置。
 

Blender怎么合并顶点
 

  7、然后alt+m选择“到光标”,我们发现选中的顶点都合并到光标的位置了。
 

Blender怎么合并顶点
 
Blender怎么合并顶点
 

  8、这次我们选择几个面,然后合并中选择“塌陷”看看效果。
 

Blender怎么合并顶点
 
Blender怎么合并顶点
 

学习教程快速掌握从入门到精通的电脑知识

温馨提示:喜欢本站的话,请收藏一下本站!

本类教程下载

系统下载排行