当前位置:雨林木风下载站 > 电脑学习教程 > 详细页面

手机淘宝电影怎样退票 手机淘宝电影退票图文详细教程

手机淘宝电影怎样退票 手机淘宝电影退票图文详细教程

更新时间:2022-05-21 文章作者:未知 信息来源:网络 阅读次数:

本站电脑知识提供应用软件知识,计算机网络软件知识,计算机系统工具知识,电脑配置知识,电脑故障排除和电脑常识大全,帮助您更好的学习电脑!不为别的,只因有共同的爱好,为软件和互联网发展出一分力!

手机淘宝电影怎么退票?手机淘宝电影最新版增加了“退票无忧”的功能,下文小乐哥给大家介绍手机淘宝电影退票图文教程,一起来了解下吧!

,

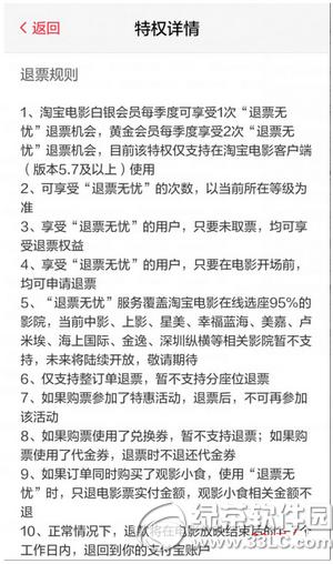
手机淘宝电影“退票无忧”的功能,每个账号一季度可使用一次,条件是你已经是白银会员以上的会员。该功能是在电影放映前,未取票的用户均可享受这项权益,但每季度仅能使用1次。

未取票用户,在电影票开场前均可以退票。

手机淘宝电影怎么退票 手机淘宝电影退票图文教程

除此之外,新版本还新增了会员特权,用户可根据会员等级每月获取不同额度的代金券,并可以兑换优酷土豆月卡及参与线下活动。以下是淘宝电影会员说明。

手机淘宝电影怎么退票 手机淘宝电影退票图文教程

手机淘宝电影怎么退票?

第一步:进入淘宝电影,到右下角‘我的’里找到“我的电影票”中选出你要退的电影票

手机淘宝电影怎么退票 手机淘宝电影退票图文教程

第二步:点击进入电影票详情,页面底部的“申请退票”按键

手机淘宝电影怎么退票 手机淘宝电影退票图文教程

第三步:确认退款金额,点击“提交退款申请”按钮

手机淘宝电影怎么退票 手机淘宝电影退票图文教程

第四步:提交成功后,可在电影票详情页中查看退票进度

手机淘宝电影怎么退票 手机淘宝电影退票图文教程

以上就是手机淘宝电影退票图文教程的全部内容了,希望可以帮到大家。

美团网团购电影票怎么用?美团网团购电影票流程 

微信电影票怎么买?微信支付购买电影票教程


学习教程快速掌握从入门到精通的电脑知识

温馨提示:喜欢本站的话,请收藏一下本站!

本类教程下载

系统下载排行